学籍管理
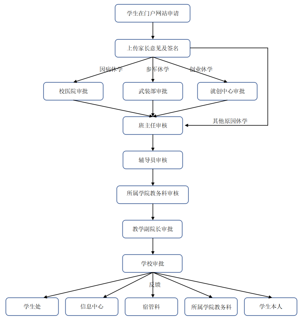
休学申请网上办理流程
1、登录【内网综合门户】(https://portal.bjut.edu.cn),点击左侧网上办事大厅;或者直接登录【网上办事大厅】(https://ehall.bjut.edu.cn),选择服务部门为【教务处】,点击【本科生休学申请】。
2、办理时间:每学期开学后前四周和放假前四周。

休学申请网上办理流程
1、登录【内网综合门户】(https://portal.bjut.edu.cn),点击左侧网上办事大厅;或者直接登录【网上办事大厅】(https://ehall.bjut.edu.cn),选择服务部门为【教务处】,点击【本科生休学申请】。
2、办理时间:每学期开学后前四周和放假前四周。
